Навигация

Популярные статьи

Авторские и переводные статьи

Пресс-релизы

Регистрация на сайте


Опрос
Какие телеканалы вы смотрите чаще?







Кто и как крадет деньги абонентов "Билайн" и МТС


25 июня 2012 | Мобильная связь / На русском языке / Россия | Добавил: Kravtsova Olga
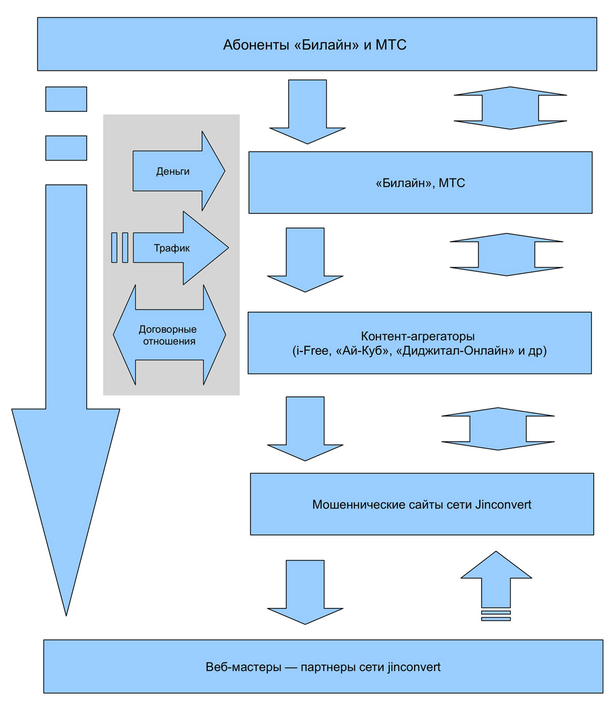
В последнее время абоненты «Вымпелкома» (торговая марка «Билайн») и МТС все чаще жалуется на исчезновение денег с их счетов. Из детализаций абоненты выясняют, что они подписаны на некие рассылки с коротких номеров, хотя сами абоненты никаких сообщений на эти номера не отправляли.

При разбирательстве выяснилось, что они оставляли свои номера на сайтах, которые даже не предупреждали посетителей о платности своих услуг. CNews выяснил, кто создает эти сайты, как и между кем распределяются украденные деньги, и насколько сложно обманутому абоненту вернуть свои средства.

На какие сайты не стоит ходить

Мошеннические сайты можно сгруппировать по нескольким категориям: поиск работы или заработка в интернете, каталоги предложений по продаже недвижимости, авто, горящих туров, службы знакомств, доски объявлений, анонимайзеры для «Вконтакте», файлообменные сервисы, праздничные ресурсы с поздравлениями и открытками к Новому году, 8 марта и др.

Зайдя на такие ресурсы, при попытке совершить какое-либо действие или узнать подробности объявлений пользователю предлагают ввести свой номер мобильного телефона, обещая выслать туда код для подтверждения.

Еще несколько групп мошеннических сайтов ведут себя более искушенно. Это гороскопы, гадание по руке, «тайны фамилии», советы по правильной диете, избавлению от курения, общению с ГИБДД, ресурсы с образовательными материалами и др. При заходе они предлагают посетителям пройти тесты, по результатам которых обещают сформировать персональные рекомендации по соответствующим темам. Заполнив тест, пользователь некоторое время ждет, пока его данные якобы обрабатываются, после чего для получения выводов ему неожиданно предлагают ввести номер телефона.

Единственное же предупреждение для абонентов — это надпись внизу заглавной страницы мелким шрифтом и цветом, близким к фоновому, примерно следующего содержания: «Цены для абонентов МТС можно узнать на сайте www.mts.ru. Для абонентов «Билайна» цена - 20 руб./сутки». Разглядеть такую надпись практически невозможно, но даже если ее и разглядеть, догадаться, о чем идет речь, будет непросто.

Контент на всех описываемых сайтах — поддельный, пользователи никаких услуг не получают. Примеры таких ресурсов:, skybrix.ru, vpoiskeraboti.ru, maxiload.ru, masterloads.ru, ishemrabotu.ru, turizminhot.ru, vkontaktevk.com, 4design.su, moyaistiriya.ru, prawiladpsu.ru,englishzamecyaz.ru,smok-net.ru и др. Пользователям можно дать одну простую рекомендацию: если сайт просит при регистрации указать номер мобильного телефона, не спрашивая при этом даже e-mail-адреса, скорее всего, он является поддельным.

С точки зрения сотовых операторов эти сайты являются контент-провайдерами: за каждым из них закреплена соответствующая платная рассылка. В билинге абонентов рассылки проставляются как услуги по коротким номерам, которые принадлежат контент-агрегаторам: i-Free, «Ай-Куб», «Диджитал-Онлайн» и др. Таким образом, сайты — субподрядчики «Вымпелкома» и МТС.

Сеть партнеров-мошенников

Как оказалось, значительная часть подобного рода мошеннических сайтов создается одними и тем же людьми, которые даже и не скрывают этого. Речь идет о партнерской сети Jinconvert, образовавшейся в конце прошло года путем слияния двух других сетей - SMSConvert и JinCash. Jinconvert создает сайты и договаривается с сотовыми операторами, а для получения трафика собирает партнеров.

Кто и как крадет деньги абонентов "Билайн" и МТС


В роли партнера может выступать любой желающий. У партнеров есть уникальные ссылки на сайты системы, по которым система определяет, от кого на ее ресурсы пришел пользователь. Партнер может также привязать к сайтам собственные домены. Партнеры собирают трафик различными способами: рекламой, покупкой на биржах трафика, но основной метод — дорвеи (поисковый спам). При этом использование для привлечения посетителей почтового спама, троянов, сайтов с детской порнографией запрещено и банеров со словом «бесплатно» запрещено.

Стандартная стоимость подписки - 20 руб. в день. При отсутствии у абонента на счету этой суммы, с него могут быть списаны 10 руб. или 5 руб., попытки списаний будут продолжаться в течение нескольких месяцев. Сотовый оператор и контент-агрегатор забирают себе от этой суммы порядка 30-40%. Таким образом сотовые операторы и контент-агрегаторы, с одной стороны, получают немалый процент от украденных средств, но с другой стороны — мошеннических услуг не оказывают и юридически чисты.

80% от оставшейся суммы Jinconvert отдает партнерам, расчеты с которыми осуществляется через Webmoney. Сайты системы расположены на серверах украинского хостинг-провайдера Antiddos.biz (название организации согласно сервису Whois отображается как FOP Litvinenko Sergey Nikolaevich - ФОП Литвиненко Сергей Николаевич). Jincovert указан в списке партнеров этого провайдера. Одним из своих преимуществ Antiddos.biz называет «лояльность к различным видам контента».

Смотреть в оба глаза

Рассмотрим реальную историю абонента «Билайна», ставшего жертвой такого мошенничества. Абонент разместил объявление на сайте Slando.ru. Ему пришло по внутренней почте письмо с якобы дружеским советом: «Здесь ваше объявление не будет иметь откликов. Попробуйте сайт moi-oobjavi.com — мне он помог».

На сайте moi-objavi.com было написано лишь, что это — доска «бесплатных объявлений». Там пользователю было предложено зарегистрироваться, для чего нужно ввести номер своего мобильника и получить на телефон код авторизации. Никаких предупреждений о том, что таким образом он будет подписан на какую-ту платную услугу, не было.

Далее пользователь был переведен уже на страницу «Билайна» (так называемая «landing page»), где ему вновь предложили ввести номер телефона и распознать изображенный на рисунке код (captcha). Какой-либо информации о предстоящей подписке на платную услугу снова не было. После ввода номера абонент получил SMS с кодом и предупреждением о том, что, принимая подписку, он соглашается с некими условиями в разделе «услуги партнеров» на сайте beeline.ru. Никаких подробностей о том, что речь о платной подписке, в сообщении не было.

Далее абонента перевели на еще одну страницу «Билайна», где ему было предложено ввести код активации из SMS-сообщения. На этой же странице тусклым цветом была приведена информация о цене и длительности рассылки, на которую будет осуществлена подписка. Поскольку абоненту до этого ни в SMS-сообщении, ни на одной из страниц не сообщалось, что ему предлагается платная услуга, он не заметил этой информации и ввел код.

Далее пришла SMS с уведомлением о подключении подписки «moi-objavi.com» и телефон для справки. Опять-таки, никакой информации о совершении абонентом действия, ведущего к подписке на платные услуги, не было. Из шести шагов оформления подписки о ее платности он был предупрежден лишь на пятом. Далее с абонента ежедневно начали сниматься по 20 руб., причем никаких уведомлений о снятии средств не приходило.

Как впоследствии обнаружилось из детализации счета, первые 10 дней плата взималась в 12 ночи и тут же возвращалась. Таким образом, даже бдительный абонент после незаметного оформления такой подписки в первое время не заметил бы пропажи своих средств.

Трудный разговор с абонентской службой

Обнаружив потерю средств, абонент написал заявление в абонентскую службу на возврат средств. Однако «Вымпелком» ответил отказом. «Действия контент-провайдера полностью корректны, вам была продемонстрирована landing page с ценой на услуги», - пояснил сотрудник абонентской службы. - «Кроме того, на сайте moi-objavi.com внизу страницы небольшими буквами приводится ссылка на условия подписки, где все написано. Мы считаем, что вы прочитали эту информацию».

На вопрос о том, что в SMS-уведомлениях о подписке не содержится информация о цене услуги, был получен следующий ответ: «Как вы знаете, размер SMS ограничен и информация о цене услуги в ней не уместится. При этом вам в SMS-сообщении был указан номер справочной службы. Вы должны были по нему позвонить и все узнать, тем более что звонки на этот номер бесплатны».

Не подействовал и довод о том, что никаких услуг после регистрации абонент не получил: поданное объявление так и не было размещено, а при его заполнении даже не спросили его адрес e-mail. «За действия сторонних контент-провайдеров мы ответственности не несем», - заявил представитель «Вымпелкома». В ходе разговора выяснилось, что плата вносилась за доступ не к закрытой, а к «открытой части» сайта — то есть заглавной странице, которая доступна без всякой регистрации.

Впрочем, сотрудник «Вымпелкома» все-таки посочувствовал абоненту и посоветовал ему во избежание дальнейших эксцессов подключить услугу «черные/белые списки», которая отключает доступ ко всем платным номерам. Но она же отключает и SMS от банков, предупредил сотрудник. Отказом на просьбу возврата денежных средств ответил и «Ай-Куб» - контент-агрегатор, через принадлежащий которому короткий номер была осуществлена подписка.

Однако уже на следующий день «Вымпелком» полностью поменял свою позицию: услуга была признана мошеннической и оператор решил ее отключить. Претензия же абонента была перенаправлена в «Ай-Куб», представитель которого позвонил абоненту, принес свои извинения и пообещал вернуть списанные деньги в течение дня. Таким образом, на возврат 400 руб. абоненту «Вымпелкома» пришлось затратить два рабочих дня.

Политика операторов

В пресс-службе «Вымпелкома» отметили, что вышеупомянутая «landing page» была введена для защиты от мошенничества: всем, кого контент-провайдеры подписали в обход данной страницы, деньги возвращаются автоматически. После ее появления число жалоб от абонентов сократилось на 35%.

В компании уверены, что наличия этой страницы достаточно для информирования абонента, ее формат полностью корректен, а необходимости дублировать информацию о цене в SMS-сообщении нет. В то же время в «Вымпелкоме» все-таки пообещали «в течение двух недель» доработать формат SMS-уведомлений и добавить туда данные о цене услуги.

Отметим, что у МТС при подписке абонента на услугу этого же самого сайта приходит SMS-уведомление с ценой услуги. Уведомление в интернете также выглядит по-иному: страница с ценой услуги появляется сразу после ввода номера (а не через промежуточную страницу, как у «Вымпелкома»), а сама цена написана черным жирным шрифтом (а не тусклым серым) на белом фоне. В МТС также добавили, что на ее сайте есть специальный раздел, где абонент может проверить, какие подписки у него активированы.

Что касается «Мегафона», то его абонент вообще не может подписаться на подобного рода рассылки. «Два года назад мы приняли решение поставить защиту для своих абонентов: они могут подписаться только на рассылки от нашей же компании», - пояснили в «Мегафоне». Стоит заметить, что что, тем не менее, некоторые мошеннические сайты все же позволяют подписывать абонентов «Мегафона» на свои платные рассылки.

После удовлетворения претензий абонента «Вымпелкома» сайт moi-objavi.com закрылся в тот же день. Впрочем, сеть Jinconvert создает такие ресурсы по готовому шаблону: необходимо лишь придумать имя, дизайн и сгенерировать фальшивый контент. Политика же сотовых операторов и контент-агрегаторов пока такова, что даже если абонент и заметит пропажу средств со своего счета, за возвращение сравнительно небольшой сумму у него уйдет немало сил и средств.

Источник: CNews
Комментарии (0) | Распечатать | | Добавить в закладки:  

Другие новости по теме:


 



Телепрограммы для газет и сайтов.
25-ть лет стабильной работы: телепрограммы, анонсы, сканворды, кроссворды, головоломки, гороскопы, подборки новостей и другие дополнительные материалы. Качественная работа с 1997 года. Разумная цена.

Форум

Фоторепортажи

Авторская музыка

Погода

Афиша

Кастинги и контакты ТВ шоу

On-line TV

Партнеры

Друзья

Реклама

Статистика
Главная страница  |  Регистрация  |  Добавить новость Copyright © 2002-2012 Все о ТВ и телекоммуникациях. Все права защищены.